-
_NEWSDATE: 2021-09-24 | News by: 大头山人 | 有0人参与评论 | _FONTSIZE: _FONT_SMALL _FONT_MEDIUM _FONT_LARGE最近一股限电风刮遍了大江南北,全国各个省区都或多或少的遇到了电力短缺,拉闸限电成了一种常态,离我们远去多年的限电又回来了。
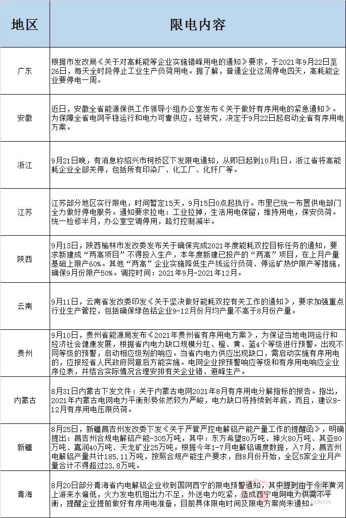
在广东珠三角,限电甚至“开二停五”都不够了,要“开一停六”。
不光广东,浙江,江苏,山东等工业大省都遇到了限电的问题。就连陕西,安徽,贵州,云南等省份都免不了限电。
是我国的电力真的紧张到不够用需要限电的程度了吗?其实不是。自从今年以来,国家都在严控能耗,甚至给各省份制定了严格的能耗双控目标,同时将碳中和目标调高。很显然,国家不同意扩大电力产能。
为什么会这样呢,其实和国际形势有关。
由于疫情防控给力,我国是全世界最先摆脱疫情影响的国家。而其他国家,不管是工业低端的越南,还是高端的欧洲,美国,都深陷新冠疫情的泥潭。
这就导致,其他国家的生产能力无法恢复,大量订单流到中国。结果就是国内厂家接单接到手软,航运集装箱一箱难求,出口额节节攀升。
没看到航运公司开足了马力运货吗,到了地方卸下来后连集装箱都不要了,速度跑回去再拉货,国际航运价格创造了十年来的最高。
- 新闻来源于其它媒体,内容不代表本站立场!
- 今天的国际局势,和一战前有多少相似之处?
- 周末大温超市优惠抢先看 扫货指南
- 一个俄罗斯女孩和她的两任中国男友
- 治病年费逾30万 加国政府拒绝承担
- 温哥华牙医 采用先进技术最新设备
-
- 移民套路曝光 加男疯狂假结婚三次
- 香港大火45只动物身亡 生还宠物找不到主人
- 突发 卡尼和印度启动新协议谈判
- 热搜炸了:曝女星霸道有洁癖,童谣被打哭
- 章莹颖被害8年,父亲希望赴美再寻女儿尸骸
- 加人收紧开支 零售商黑五加大促销
-
- 香港大埔惨烈火灾,为什么警方觉得"不寻常"?
- 两问香港大埔火灾:施工为何采用竹棚架?为何难救?
- 为何林心如被誉为国内演艺界无可挑剔的典范?
- 美国要施压加国减移民?移民部长说
- BC联邦将被告 事关考伊琴土地裁决
- 力邦艺术港 展览活动拍摄场地租赁
-
- 震惊:加国上万患者排队求医时死亡
- 46岁秦岚的湿身照曝光!好身材穿吊带+紧身裤玩水
- 乌二号人物住所被搜查,英媒:越来越接近泽连斯基
- 炸锅!铁道镇商场附近拟建这类房屋
- "极不寻常",一场令人悲伤的大火....
- 诈骗14亿,看到金条茅台法拉利被拍,才知道王丽坤夫妇活得多奢靡
-
目前还没有人发表评论, 大家都在期待您的高见
